|
联系我们
|
收藏网站
|
网站地图
|
首页
动态/公告
关于协会
会员之窗
政策法规
技能鉴定
资格认证
协会标准
专业委员会
首页
>
技能鉴定
>
通知公告
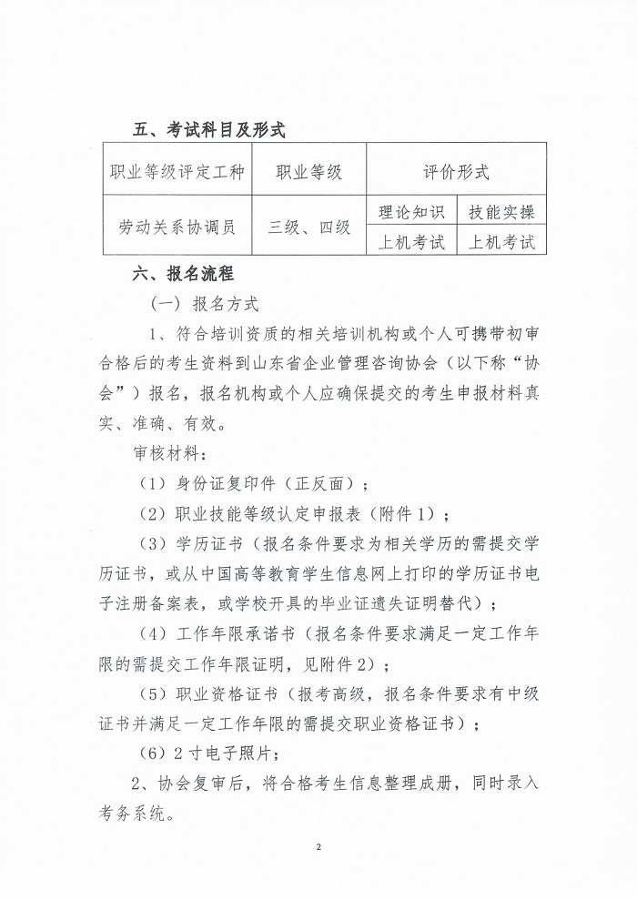
山东省企业管理咨询协会济南考点劳动关系协调师第一期职业技能等级认定考试报名通知
发布日期:2025-11-10 11:31:38
信息来源:本站
信息来源:山东省工业和信息化厅
浏览次数:747次
1、职业技能等级认定申报表.docx
2、工作年限承诺书.docx
3、劳动关系协调师报名条件.doc
上一条:
济南考点第一期劳动关系协调师职业技能等级认定考试成绩公示
下一条:
关于领取济南考点第一期劳动关系协调师职业技能等级证书的通知
【打印本页】
【关闭窗口】